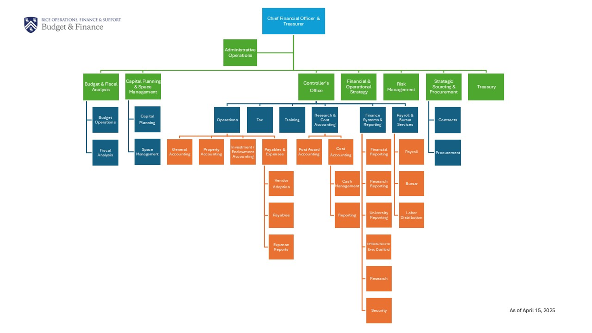
Here is the organizational chart for Budget and Finance. A PDF version is available here.

The Office of Budget and Finance oversees the University's financial health and strategic resource management. Through careful planning, strict compliance, and innovative financial strategies, we support the university's mission and growth while maintaining high standards of transparency and accountability.
Our organization is comprised of several key departments:
- Budget and Fiscal Analysis: Oversees the development, implementation, and monitoring of the University's budget to align resources with strategic priorities.
- Capital Planning and Space Management: Plans and manages capital projects and space utilization to support the University's growth and operational needs.
- Controller's Office: Manages financial reporting, accounting, and compliance to ensure accuracy and transparency in all financial activities.
- Financial and Operational Strategy: Focuses on maximizing the use of resources through innovative strategies and continuous improvement initiatives.
- Risk Management: Identifies, assesses, and mitigates financial risks to protect the University's assets and reputation.
- Strategic Sourcing and Procurement: Ensures efficient and cost-effective procurement of goods and services while fostering strong vendor relationships.
- Treasury: Oversees cash and debt management to optimize liquidity and financial stability.
These departments collaborate closely to support the University's mission and goals, ensuring a robust and resilient financial foundation.
